基本上所有的電子元件都是用的直流電,因此當我們的電源線插反時,極易容易燒壞電子產品。因此當我們設計出一個電子產品,最先就應該考慮如何防止電源插反而燒壞產品的情況。基于這種情況有的朋友或許首先就會想到電路中加入一個二極管,運用它的單向導電性來防反接,經濟又實惠。
但是它又存在一個致命的問題,那就是只能小電流工作,當大電流工作時,由于二極管會產生0.7V壓降,這樣算下來的話,流過二極管產生的熱量就會非常大,這樣對于二極管旁邊的器件以及整個板子都是很大的考驗。因此我們急需一個導通壓降小的器件來宛城這個任務。MOS以其獨特的優勢閃亮登場。
NMOS防反接電路原理圖


上圖表示電源插頭沒有插反的情況,當電流從Vint的正極流入以后,先經過1號回路,經電阻R1,R3以及NMOS的體二極管回流到地,此時體二極管的壓降可以忽略,那么電阻R1和R3分壓后,R3上分得的電壓也就是MOS管的GS間電壓大于MOS管的導通電壓,因此,MOS管導通,大電流(圖中2號線)流經負載R2,經MOS回流到地,此時的MOS管壓降非常低,滿足了大電流的要求。


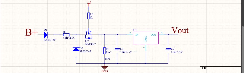
上圖是一個非常經典的低成本MOS管降壓電路。下面具體分析一下:
NMOS管Q2在這里其關鍵作用,用來降壓穩壓。它是工作于放大區的。假設NMOS管Q2的Vgs值為2.5V,那么NMOS管Q2的源極輸出電壓為12V-2.5=9.5V左右,這個時候B+這邊的電壓發生一定范圍的跳動也是沒關系的,NMOS管Q2的輸出不會受影響。其中要考慮的就是NMOS管Q2的DS間耐壓值是否承受的了。
當負載電流較大時,我們需要考慮此時的NMOS管Q1也會存在很大的功率,發熱量會很大,因此layout要注意做好散熱。
〈烜芯微/XXW〉專業制造二極管,三極管,MOS管,橋堆等,20年,工廠直銷省20%,上萬家電路電器生產企業選用,專業的工程師幫您穩定好每一批產品,如果您有遇到什么需要幫助解決的,可以直接聯系下方的聯系號碼或加QQ/微信,由我們的銷售經理給您精準的報價以及產品介紹
聯系號碼:18923864027(同微信)
QQ:709211280

