三極管驅動繼電器的時候,不管是NPN還是PNP,都要把繼電器接在三極管的集電極,而不會接在發射極上。下面和大家分析一下這個問題。
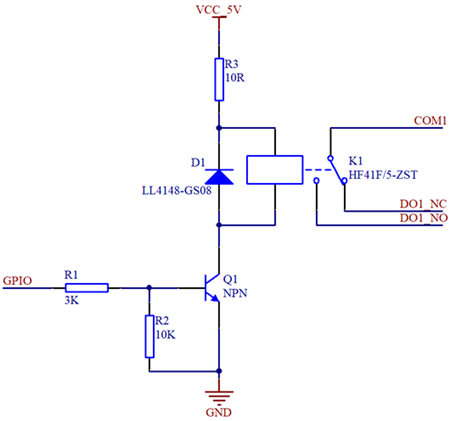
首先先看一下三極管驅動繼電器的正確接法,NPN、PNP三極管驅動繼電器的典型電原理圖如下圖所示。


上圖中,分別是NPN和PNP三極管驅動繼電器的電路原理圖,這兩個電路中都把繼電器接在了集電極上。
因為三極管驅動繼電器時需要工作在截止和飽和狀態,如果把繼電器接在發射極可能會導致三極管不能完全飽和繼電器線圈壓降太多導致電壓不足以驅動繼電器線圈。
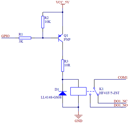
以PNP三極管驅動繼電器為例,以下為工業場景中設計的帶隔離繼電器電路:

上圖中,把繼電器接在了發射極上,三極管在正常工作時,基極和發射極之間存在大約0.7V的電壓差,而且繼電器的線圈在工作時也會產生電壓降。
如果GPIO處是3.3,基極電阻的壓降如果忽略不計的話,那么發射極的電壓約是2.6V,對于5V的繼電器而言,有可能導致不吸合,或者處于臨界狀態,導致頻率誤觸發,更何況基極電阻也會產生電壓降的。
如果發射極接地,而把繼電器接集電極的話,基極在不考慮基極電阻壓降的情況下,只需要很小的電壓就能使三極管飽和導通。
綜上所述,三極管在驅動負載的時候會把負載接在集電極,而不是發射極。
〈烜芯微/XXW〉專業制造二極管,三極管,MOS管,橋堆等,20年,工廠直銷省20%,上萬家電路電器生產企業選用,專業的工程師幫您穩定好每一批產品,如果您有遇到什么需要幫助解決的,可以直接聯系下方的聯系號碼或加QQ/微信,由我們的銷售經理給您精準的報價以及產品介紹
聯系號碼:18923864027(同微信)
QQ:709211280

