交流電變直流電路原理圖
利用二極管變成直流電應用比較多的算是整流橋了,所以說下由二極管搭建的整流橋是怎么把交流電變成直流電的呢?為了便于理解原理圖如下。

輸入1和輸入2是交流電的兩個輸入端,至于電壓波形既有大于0的部分也有小于0的部分,具體波形參考下圖。

當此時電壓位于X軸的上半部分時,假設輸入1接的是電網的火線,二極管D1和D4導通,當電壓位于X軸的下半部分時D2和D3導通,盡管此時電壓是負的,但是流到輸出1上的電流仍舊是正的,所以這個整流橋可以把位于負半周期的電壓折合到X軸的上方,這樣電壓波形就變成了下圖中的這種。

此時從交流和直流的定義上可以判斷交流電變成了直流電,但是這種直流電的波形是不能被接受的,因為它的電壓波動太大了,這就需要我們對這個電壓進行濾波;
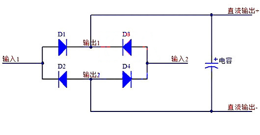
一般最簡單的方法可以在輸出端加一個電容,因為我們知道電容具有通交隔直的作用,所以可以用電容來進行濾波,具體的接法大家參考下面的原理圖。

用電容濾除之后的波形相對于純直流還是有一定的波動的,但是做到真正的沒有波動的直流電是很困難的,所以如果對電源要求不嚴格就可以采用這種方法。
注:上面電路適用于原理講解,真正應用電路還是有一些差別。
〈烜芯微/XXW〉專業制造二極管,三極管,MOS管,橋堆等,20年,工廠直銷省20%,上萬家電路電器生產企業選用,專業的工程師幫您穩定好每一批產品,如果您有遇到什么需要幫助解決的,可以直接聯系下方的聯系號碼或加QQ/微信,由我們的銷售經理給您精準的報價以及產品介紹
聯系號碼:18923864027(同微信)
QQ:709211280

