
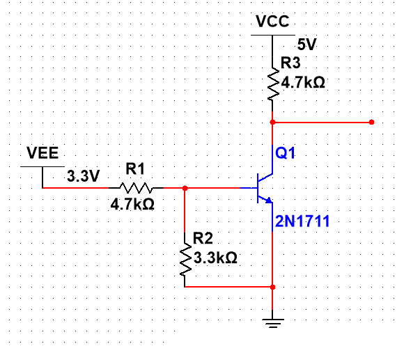
電阻R1作用是在三極管導通后,Vbe電壓鉗位在0.7V,R1上分擔剩余電壓。
電阻R2作用是提高高電平導通門限閾值,不加R2,0.7V即可導通,抗干擾能力差。加了R2,導通電壓到1.7V。
電阻R3作用是三極管導通后限制Ice電流,放置Ice電流過大燒壞三極管。
輸入為高電平時,三極管導通,輸出為Vce,0.1V左右。
輸入為低電平時,三極管截止,輸出被上拉到5V。
該電路不適用于大電流負載,僅適用十幾毫安到幾十毫安負載的電平轉換。
該電平轉換電路單向,且轉換后電平反向。
〈烜芯微/XXW〉專業制造二極管,三極管,MOS管,橋堆等20年,工廠直銷省20%,上萬家電路電器生產企業選用,專業的工程師幫您穩定好每一批產品,如果您有遇到什么需要幫助解決的,可以點擊右邊的工程師,或者點擊銷售經理給您精準的報價以及產品介紹
電話:18923864027(同微信)
QQ:709211280〈烜芯微/XXW〉專業制造二極管,三極管,MOS管,橋堆等20年,工廠直銷省20%,上萬家電路電器生產企業選用,專業的工程師幫您穩定好每一批產品,如果您有遇到什么需要幫助解決的,可以點擊右邊的工程師,或者點擊銷售經理給您精準的報價以及產品介紹

