
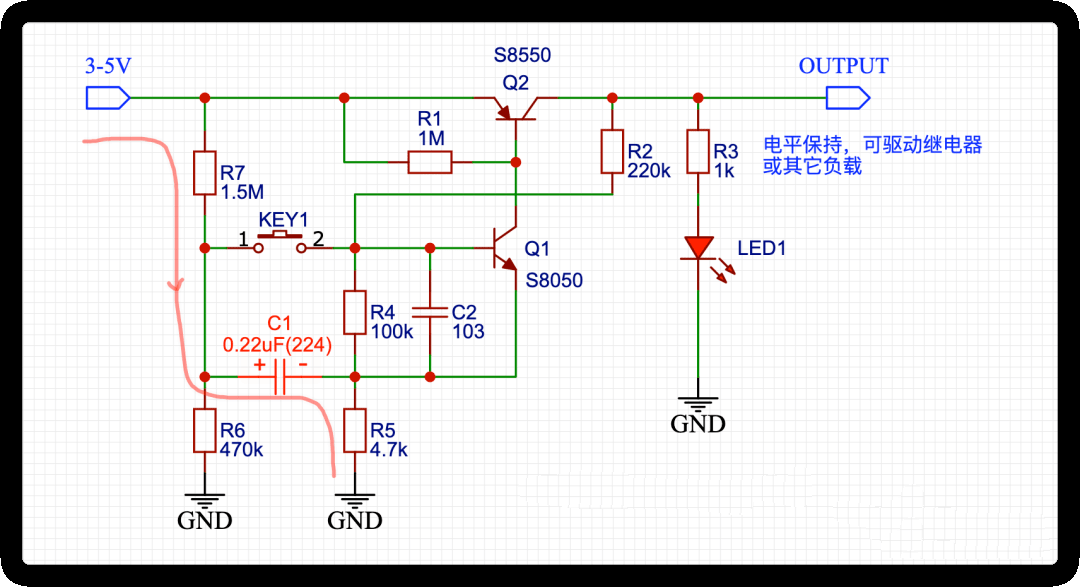
本電路實現了,KEY1按一下,OUTPUT輸出1,再按一下,OUTPUT輸出0,并且電平保持不變,如此循環。
原理分析
1、我們以輸入5V電壓為例分析,剛開始,KEY1斷開,5V電壓通過R7給C1充電,經過R5到GND,此時,通過R7跟R6的分壓, C1電壓為左正右負,電壓大概為1.19V左右,Q1,Q2都不導通,整個電路電流消耗極小,基本可以忽略。


2、重點來了,當按鍵按下的時候, C1通過按鍵與R4形成回路,加在R4與C2上的電壓大概為1.19V,此時NPN三極管Q1達到開啟條件,這里C2的作用是短暫存儲電壓,使開啟更加穩定,到這一步, Q1開啟。


3、Q1開啟后,如下圖,PNP三極管Q2也會同步開啟, Q2開啟后,OUTPUT端輸出一個略小于5V的電壓,可用于驅動負載,那么Q1如何一直開啟呢?
我們看另一條回路, Q2導通后,輸出電壓通過R2,R4,R5到GND,此時,Q1的基極有足夠的電壓保持開啟,整個電路也進入一個穩定的狀態。
按鍵輸出高電平分析完畢。


4、Q1開啟后,如下圖,PNP三極管Q2也會同步開啟,Q2開啟后,OUTPUT端輸出一個略小于5V的電壓,此時,A點電壓經過Q2跟Q1,電壓差不多略大于4V,這樣,就使得 C1的電壓發生了反轉,C1出現了 左負右正,當 按鍵按下的時候, C1通過R4,KEY1放電,R4電壓為上負下正,Q1關閉,Q2關閉,OUTPUT沒有了輸出電壓,大家可以在OUTPUT下拉一個電阻,這樣就可以保持低電平了。


本電路的巧妙之處就是利用C1的極性反轉,實現了Q1的開啟跟截止,
烜芯微專業制造二極管,三極管,MOS管,橋堆等20年,工廠直銷省20%,4000家電路電器生產企業選用,專業的工程師幫您穩定好每一批產品,如果您有遇到什么需要幫助解決的,可以點擊右邊的工程師,或者點擊銷售經理給您精準的報價以及產品介紹
烜芯微專業制造二極管,三極管,MOS管,橋堆等20年,工廠直銷省20%,4000家電路電器生產企業選用,專業的工程師幫您穩定好每一批產品,如果您有遇到什么需要幫助解決的,可以點擊右邊的工程師,或者點擊銷售經理給您精準的報價以及產品介紹

