對于220v轉12v穩壓電源而言,如果電流大就用開關電源,如果電流小就用阻容,具體接法:220V經電容(680n左右400V以上,并聯一個1M左右的泄放電阻)降壓,再經橋式整流(1N4007就可以)電容濾波,出口接一小阻值限流電阻、12V穩壓管,即可。
220v轉12v電源經常會用到,這里給大家分享三種,一種是220v轉12v開關電源電路圖,一種是220v轉12v穩壓電源電路圖,一種是220v轉12v電路圖。
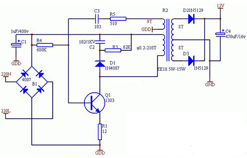
220V轉12V開關電源有很多種,有分立元件的,有集成電路的,集成電路又有好多種。開關電源除輸出的電壓不一樣,功率不一樣(輸出電流不一樣)外,原理基本上差不多,手機充電器、電磁爐、DVD、彩電、彩顯等都采用開關電源。
220V轉12V開關電源電路圖
調整C3和R5使振蕩頻率在30KHz-45KH.
輸出電壓需要穩壓。
輸出電流可達約500mA,有效功率8W,效率87%。






220v轉12v穩壓電源電路圖
如果電流大就用開關電源,如果電流小就用阻容,具體接法:220V經電容(680n左右400V以上,并聯一個1M左右的泄放電阻)降壓,再經橋式整流(1N4007就可以)電容濾波,出口接一小阻值限流電阻、12V穩壓管,即可。要得到別的電壓就換穩壓管即可。
一個220V轉12V的經典電路


這是一個經典的220V轉12V的電路,被用到了很多電器中,我也一直在用。接下來解釋一下。F1是個保險絲。
J1是220V輸入口,哪個零線,哪個火線,無所謂,標上L和N是為了提示這里是接220V的。
C1是個安規電容,規格為275V/0.1uF.
安規電容和普通電容的區別就是,普通電容在斷電以后,電荷會保留一段時間,安規電容則不會,所以會有效的保護我們斷電接觸電路后不會被電擊。
R1是一個壓敏電阻,前面的安規電容是保護人的,這里的壓敏電阻是保護電路的,壓敏電阻在過壓是會箝位電壓,不會過了壓敏電阻允許的閥值。
T1是變壓器,由你的電路功率、所需電壓、所需電流決定。
D1到D4就是我們常用的二極管了。
C2和C3也是我們常用的電解電容和普通電容即可。
烜芯微專業制造二極管,三極管,MOS管,橋堆等20年,工廠直銷省20%,4000家電路電器生產企業選用,專業的工程師幫您穩定好每一批產品,如果您有遇到什么需要幫助解決的,可以點擊右邊的工程師,或者點擊銷售經理給您精準的報價以及產品介紹
烜芯微專業制造二極管,三極管,MOS管,橋堆等20年,工廠直銷省20%,4000家電路電器生產企業選用,專業的工程師幫您穩定好每一批產品,如果您有遇到什么需要幫助解決的,可以點擊右邊的工程師,或者點擊銷售經理給您精準的報價以及產品介紹

